媒体动态

最新动态以及行业的最热资讯

深圳市最早的15家地盘管理公司之一

2018年施工安全如何管?住建部给出四大要点!
时间:2018-03-13
浏览量:1801

分享到:

2018年3月8日,住房和城乡建设部印发《住房城乡建设部办公厅关于印发2018年安全生产工作要点的通知》,2018年安全生产工作提出了总体要求,要求各地区结合本地工作实际,加强组织领导,认真履行职责,层层压实责任,推动工作落实。


《通知》要求,2018年,有效防范和坚决遏制重特大事故,严格防控较大事故,减少事故总量。关于建筑施工安全专项治理行动提出四点具体措施。


1.加强危大工程管控。贯彻落实《危险性较大的分部分项工程安全管理规定》,(编者注:详细内容见附件)督促企业建立健全危大工程安全管理体系,全面开展危大工程安全隐患排查整治,部署城市轨道交通工程专项检查,加强各级监管部门的监督检查,严厉惩处违法违规行为,切实管控好重大安全风险,严防安全事故发生。


2.强化事故责任追究。以严肃问责为抓手推动安全生产工作,有效落实发生事故的施工企业安全生产条件复核制度,严格执行对事故责任企业责令停业整顿、降低资质等级或吊销资质证书等处罚规定,加大事故查处督办和公开力度,督促落实企业主体责任。


3.构建监管长效机制。研究建立建筑施工安全监管工作考核机制,促进各级监管部门严格履职尽责。全面推行“双随机、一公开”执法检查模式,建设全国建筑施工安全监管信息系统,初步实现各地监管信息互联互通,增强监管执法效能。


4.提升安全保障能力。推进建筑施工安全生产标准化建设,提升标准化考评覆盖率和考评质量,研究制定标准化建设指导手册。深入开展“安全生产月”等活动,加强安全宣传教育,开展部分地区建筑施工安全监管人员培训,促进提高全行业安全素质。


附件:

危险性较大的分部分项工程安全管理规定

第一章 总则

第一条     为了规范公司危险性较大的分部分项工程的安全管理,防止造成重大社会不良影响的生产安全事故发生,规避企业安全管理风险,依据《建设工程安全生产管理条例》、《危险性较大的分部分项工程安全管理办法》(建质[2009]87号)等国家相关安全生产法律法规,结合本公司的实际,特制定本规定。


第二条     本规定适用于公司总部及所属各单位对危险性较大的分部分项工程的安全管理以及相关活动,凡公司所辖各单位,必须执行本规定。

 第二章 基本规定

第三条     危险性较大的分部分项工程(以下简称“危大工程”),是指建筑工程在施工过程中存在的,可能导致作业人员群死群伤或造成重大不良社会影响的分部分项工程。


公司在承揽工程项目投标阶段,应根据招标文件、现行法规标准规范、工程设计、作业环境、拟采用的施工工艺等,初步确定该工程项目包含的危大工程以及其中超过一定规模的危大工程。


工程项目“落地”后,公司人力资源部等职能部门应根据该项目施工难易程度、初步确定的危大工程等情况,配置有相应危大工程施工经验的项目管理人员,来组建项目经理部。


项目经理部组建确定后,项目经理应组织项目管理人员,针对危大工程类别、工期进度、施工工艺与作业环境,识别并确定危大工程中的重大危险源,形成《危险性较大工程汇总表(表AQ-C1-2)》(附表1)。


第四条     公司各级危大工程安全管理应以其重大危险源的确定与安全风险控制为重点,详见《危险性较大的分部分项工程及其重大危险源》(附表2)。


第十二条     按照《危险性较大的分部分项工程安全管理办法》(建质[2009]87号)的要求,超过一定规模的危险性较大的分部分项工程对应于I级危险等级,危险性较大的分部分项工程对应于II级危险等级,危大工程之外的其他工程对应于III级危险等级。


表1 施工危险等级及分级管理

名称

危险等级

事故后果

分级管理

超规危大工程

I

很严重

总公司、分(子)公司(SPV公司)、项目部

危大工程

II

严重

分(子)公司、项目公司、项目部

其他工程

III

不严重

项目部


第十四条     公司(含分公司、项目公司)、项目部分级成立危险性较大的分部分项工程安全管理领导小组,对危险性较大的分部分项工程实行分级管控。


第十五条     公司危大工程安全管理领导小组及其职责。


公司危险性较大的分部分项工程安全管理领导小组成员由总经理、主管安全生产的副总、总工程师、项目管理部人员组成。


(一)对施工现场危大工程安全生产负总责 ,并协调分包单位与工程建设其它参与各方关系;分包单位应负责承包范围内危大工程及其重大危险源的风险控制。


二)负责公司的危大工程安全管理领导工作。


1.负责公司危大工程安全监理管理制度的制定和组织实施工作。


2.对各项目危大工程进行安全监督管理,督促、检查各项目危大工程安全管理制度;定期不定期进行危大工程安全检查和学习教育培训,不断提高全体管理人员对危大工程安全管理的责任意识和有关危险性较大的分部分项工程安全防护。


3.确保专项安全生产、文明施工措施费用及相关物资的足额投入。配备危大工程及其重大危险源的监控人员。


4.建立信息管理网络,及时传递危大工程施工及其重大危险源安全风险管理信息。


5.参与危大工程安全管理事故的调查。


第十六条     项目危大工程安全管理领导小组及其职责。


项目经理部危险性较大的分部分项工程安全管理领导小组由项目经理任组长,项目技术负责人、生产经理、安全总监及项目各职能部门负责人参加,主要职责如下:


1.项目经理对本项目施工现场的危大工程安全管理工作的实施负全面责任。其余各职能部门负责人负责所分管施工现场的危险性较大的分部分项工程安全管理工作的落实。


2.确定所承建工程项目的危大工程及其重大危险源,并向项目工程监理机构报审。


3.按规定组织专项施工方案的编制、审批、专家论证,并严格执行专项施工方案工序流程,依据专项施工方案进行告示,组织交底、验收和检查,并落实整改。


4.对总包项目部、分包单位在施工交接或交叉作业过程中所涉及的危大工程安全问题进行协调。


5.落实主体责任,积极组织对危大工程安全施工进行日常监管和检查,及时发现危大工程安全施工隐患,并落实整改。


6.按专项施工方案内容 ,落实专项安全生产、文明施工措施费,确保危大工程及其重大危险源的监控人员适时到岗。


7.发生危大工程安全事故应立即报告上级主管单位,并及时进行应急处理,保护好现场。

第三章 专项施工方案

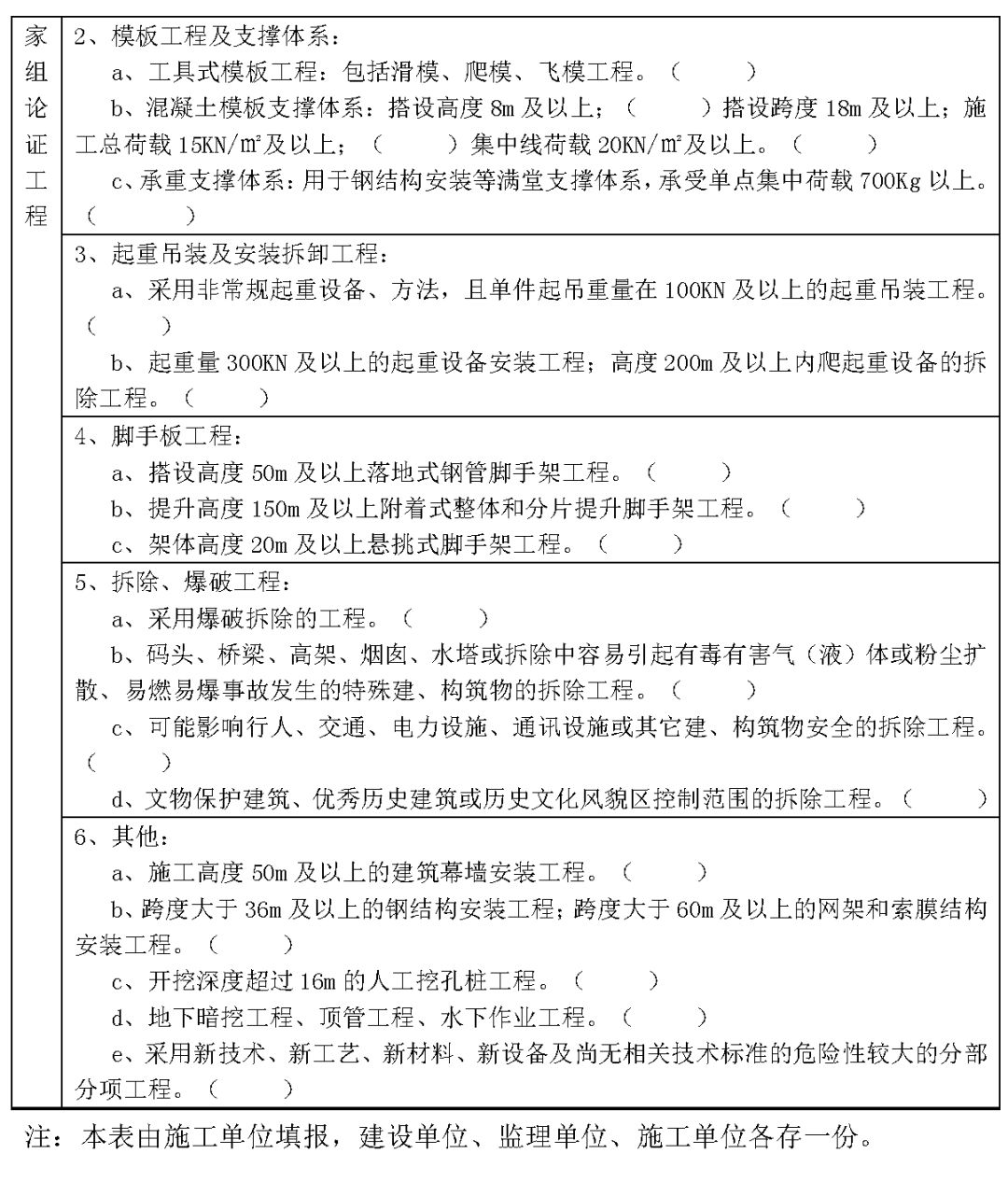
第五条     各项目经理部应在危大工程应在施工编制专项方案;对于超过一定规模的危大工程,项目经理部应当组织专家对专项方案进行论证。详见《危险性较大工程专家论证表(附表3)》。


其中,起重机械安装拆卸工程、深基坑工程、附着式升降脚手架等专业工程实施分包的,其专项方案可由专业承包单位编制。


第六条     专项施工方案及其重大危险源风险控制安全技术措施应符合下列规定:


1.应明确工艺流程、施工方法、控制要点。


2.应明确验收的组织、节点、部位及标准.


3.应明确检查的组织、部位、内容、方法及频次要求。


第六条     专项方案编制应当包括以下内容:


1.工程概况:危大工程概况、施工平面布置、施工要求和技术保证条件。


2.编制依据:相关法律、法规、规范性文件、标准、规范及图纸(国标图集)、施工组织设计等。


3.施工计划:包括施工进度计划、材料与设备计划。


4.施工工艺技术:技术参数、工艺流程、施工方法、检查验收等

5.施工安全保证  措施:组织保障、技术措施、应急预案、监测监控等。


6.劳动力计划:专职安全生产管理人员、特种作业人员等。


7.计算书及相关图纸。


第六条     专项方案应在项目经理部内部审核、审批完成后,报公司项目管理部审核、审批。其中,起重机械安装拆卸工程、深基坑工程、附着式升降脚手架等专业工程实施分包的,其专项方案应由专业承包单位内部审批、审批完成后,报项目经理部审核、审批,然后报公司项目部部审核、审批。


第六条 审核、审批的内容包括:


1.作业单位资质证照、人员资格证件是否满足要求。


2.专项施工方案审核审批程序的规范性。


3.是否满足现场实际情况,计算书是否符合有关标准、规范。


4.技术、管理措施充分、合理。


5.验收、检查要求与方案的适应性。


6.潜在事故的确定及特征分析,应急预案的适宜性、可行性。


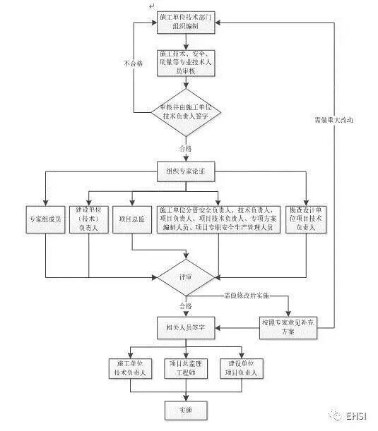
第七条     危大工程专项方案编制审核审批流程:

第五条     超过一定规模危大工程专项方案编制审核审批流程:

第六条     因工期、设计、外部环境等因素发生重大变化,应及时调整专项施工方案,并按规定重新进行报批,重新履行审核审批及专家论证程序。

第四章 方案实施

第十七条     危大工程的管理应以其专项施工方案、重大危险源安全技术措施的实施、监控、验收、检查及整改为安全管理为重点,应主要做好以下工作。


(一)危险性较大的分部分项工程施工前,应确认以下内容:


1.专项施工方案已经审批通过。


2.符合要求的专业施工单位、监护与作业人员已配备到位。


3.材料、设施、设备、应急物资与器材配备齐全,且符合施工安全要求。


4.重大危险源相关信息已公示。


5.周边环境已按规定采取保护措施。


6.气象条件符合施工要求。


(二)专项施工方案实施前,编制人员或项目技术负责人应当向现场管理人员和作业人员进行安全技术交底,内容包括:


1.工部位、工艺、环节的内容和环境条件。


2.专业分包单位、作业班组应熟悉掌握的相关现行标准规范、安全生产规章制度和操作规程。


3.人员、机械设备、物资材料的配备及关键部位、工艺、环节与节点的安全技术防护措施。


4.检查、验收的组织、要点、节点等相关要求。


5.与之衔接、交叉的施工部位、工序的安全技术防护措施。


6.事故应急措施及相关注意事项。


(三)项目经理部应依据专项施工方案及安全技术措施组织验收。验收合格并经项目技术负责人及项目总监理工程师签字后,方可进入下一道施工工序或使用。


(四)项目经理部对危险性较大的分部分项工程施工过程中的资源配置、人员活动实物状态、环境条件、设施设备、管理行为等与专项施工方案的相符性,实施动态检查、检测及监测,主要包括:


1.指定专人进行现场监护,制止违反专项施工方案及其他的违规违章行为;方案编制人或施工单位技术负责人应当定期巡查。


2.及时检查督促工程监测单位重点对临时性工程实体的缺陷、变形情况以及对周边环境的影响情况等进行巡视检查。


3.在检查中发现问题,应责令整改,立即采取有效安全措施,发生险情或事故时,施工单位应停止作业,及时启动并实施相应的应急预案,防止事态恶化,险情或事故处理后,应对施工现场进行清理,全面检查安全生产条件,经有关部门同意后,方可恢复施工。


第十七条     项目经理部应根据危险性较大的分部分项工程的特点,针对以下阶段制订相应的验收计划,明确验收内容和要求,并分阶段实施:


1.在开工阶段,验收开工条件,以及各项管理和实物的准备工作。


2.在施工过程中,对下道工序的安全影响较大的节点及承重结构、连接件等 ,进行过程验收。


3.设施设备安装完工后,在投入使用前进行使用验收。

第五章 动态管理

第十八条     工程项目在开工前应由项目经理部对组织对施工项目存在的危险性较大的分部分项工程和超过一定规模的危险性较大的分部分项工程进行辩识、分类和汇总,按规定及时向公司及工程所在地政府建设行政主管部门和有关单位报送危险性较大的分部分项工程相关信息。

主要包括:工程基础信息、工程策划信息、施工过程动态管理信息等。


第十九条     项目经理部应在工程开工前填写《危险性较大的分部分项工程项目管理承诺书》(附表4),向公司做出安全管理承诺。工程开工后,适时对所属建设工程危险性较大的分部分项工程施工过程动态管理信息进行统计分析,确定下一步的改进需求和管理措施


第二十条     项目部应根据工程施工进度,同步形成危险性较大的分部分项工程专项施工方案、危险性较大的分部分项工程管理台帐与记录,资料与记录的内容应真实、完整、规范,并可追溯。

第二十一条     公司安全管理处建立危险性较大的分部分项工程管理台帐《危险性较大的分部分项工程(超过一定规模的)台账》(附表6),由公司所属各单位每月月底向项目管理部报告当月监管情况。报告统一使用《危险性较大的分部分项工程动态管理月报表》(附表5)。

第六章 记录

第二十二条     工程项目部危险性较大的分部分项工程管理记录应包括如下内容:


1.危险性较大工程汇总表(表AQ-C1-2)(附表1)。


2.《危险性较大的分部分项工程及其重大危险源》(附表2)。


3.危险性较大工程专家论证表(表AQ-C1-3)(附表3)。


4.危险性较大的分部分项工程动态管理月报表(附表5)。


5.危险性较大工程专项施工方案及应急预案。


第二十三条     公司危险性较大的分部分项工程管理记录信息应包括以下内容:


1.危险性较大的分部分项工程(超过一定规模的)台账(附表6)。


2.项目部上报的《危险性较大的分部分项工程动态管理月报表》(附表5)。


3.《危险性较大的分部分项工程项目管理承诺书》(附表4)。

第七章 附则

第二十四条     公司各级危险性较大的分部分项工程安全管理,除应符合本规定外,尚应符合国家及工程所在地现行有关标准的规定。


第二十五条     本规定由公司安全管理处修订并负责解释。


第二十六条     本规定自发布之日起执行。




说明:本文件来源于网络,暂末在住房和城乡建设部官网查到出处,仅供参考!